咨询热线:

400-808-5829

行业知识

大数据分析将与物联网技术结合,实现更精确的预测和智能化决策

首页保定市物联网百科保定市行业知识
热门关键词: 5G网关5G千兆网关

保定市-‌RS-485总线是什么?高速长距离通信的最佳选择

发布时间:2024-01-03 浏览量:45840

RS-485总线是什么?


1650524931147736.png

RS-485总线是一种常见的串行通信协议,广泛应用于现代通信系统中。它以其高速、长距离和多节点连接能力而备受青睐。爱陆通将详细介绍RS-485总线的基本原理、优点、局限性、应用领域以及与其他常见总线的比较,以帮助读者更好地理解这一重要通信协议。

RS-485总线的基本原理

RS-485总线采用差分信号传输方式,通过两条线(通常为双绞线)进行数据传输。它支持多点通信,可以实现高速和长距离的数据传输。RS-485总线使用字符编码,并具有电气特性,以确保数据传输的可靠性和稳定性。

RS-485总线的优点

强大的抗干扰能力:RS-485总线采用差分信号传输方式,对外部干扰具有较强的抵抗能力。

高速长距离传输能力:RS-485总线能够实现高速和长距离的数据传输,适用于远距离通信和网络扩展。

多节点连接和网络扩展性:RS-485总线允许多个节点连接在同一总线上,方便网络扩展和维护。

低功耗和低成本:RS-485总线所需的电路元件较少,功耗低,成本相对较低。

RS-485总线的局限性

缺乏主从设备区分:RS-485总线没有内置的主从设备区分机制,需要额外的硬件和软件来实现设备间的通信控制。

没有内置的错误检测和纠正机制:RS-485总线没有内置的错误检测和纠正机制,需要借助额外的协议或算法来实现数据校验和纠错功能。

传输速度受限于总线上的最低速率设备:由于RS-485总线采用共享介质的方式进行通信,因此其传输速度会受到总线上最慢设备的限制。

RS-485总线的应用领域

工业自动化系统:RS-485总线广泛应用于工业自动化系统中,如传感器数据采集、设备监控和控制等。

安防监控系统:安防监控系统中的摄像头、报警器等设备可以通过RS-485总线进行连接和通信。

楼宇自控系统:楼宇自控系统中的各种传感器、执行器等设备可以通过RS-485总线进行集中管理和控制。

先进的家庭自动化系统:家庭自动化系统中的电器设备、照明系统等可以通过RS-485总线实现互联互通和智能化控制。

RS-485总线与其他常见总线的比较

RS-485总线与RS-232总线的比较:RS-485总线比RS-232总线更适合于多点通信和长距离传输。

RS-485总线与CAN总线的比较:CAN总线在实时性和通信质量方面表现更优,而RS-485总线在成本和易用性方面更具有优势。

RS-485总线与Ethernet总线的比较:Ethernet总线具有更高的传输速率和更广泛的设备兼容性,但RS-485总线在某些特定应用领域仍具有不可替代的优势。

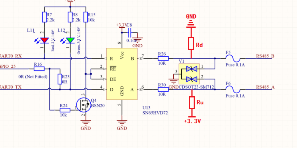
常见的RS-485电路设计

在网上找到的一个常用的RS-485电路,需要注意以下两点:


1650524977145856 (1).png

485总线,也称为RS485总线,是一种常用的串行通信接口标准。它具有许多优点和缺点。在优点方面,485总线具有传输距离长、可靠性高、抗干扰能力强的优势。同时,它支持多节点通信,能够实现远距离的数据传输。在缺点方面,485总线的通信速率相对较慢,且需要配置较为复杂的电路来实现信号转换。此外,由于485总线采用了差分信号传输,接口电路设计要求较高。总的来说,485总线是一种广泛使用的通信接口标准,具有可靠性强、传输距离长的特点,但也需要考虑其较慢的通信速率和较高的接口电路设计要求。

可以使用一个GPIO引脚来控制使能信号RE和DE,这样可以节省系统资源。当GPIO25输出高电平时,RE和DE的电压都为0V,进入接收模式;当GPIO25输出低电平时,RE和DE的电压都为3.3V,进入发送模式。

有些电路中会在A端加上上拉电阻,在B端加上下拉电阻。主要原因是:RS-485总线在空闲状态下,电平是不稳定的,处于-200mV至+200mV之间。收发器可能输出高电平,也可能输出低电平。UART在空闲时需要保持高电平状态。如果此时收发器输出一个低电平,对UART来说会被误认为是起始位,导致通信异常。

对于第二点,有几个需要注意的事项:

如果在A端增加上拉电阻,B端增加下拉电阻,那么数据通信的接口可能会出现错误。

如果某个收发器内部已经集成了上拉和下拉电阻,那么就不需要在外部再进行添加。



爱陆通——物联网产品与行业解决方案提供商。
All Rights Reserved 厦门爱玉文智能科技有限公司 版权所有 © 2008-2026 Inc.   闽ICP备2026007439号 网站地图 城市分站